找回密码
 立即注册
澳门威尼斯人
U8
U18
海燕招商
A
蓝盾
e世博
islot.
申博亚洲
澳门银河
B
开云
腾博会
德信
C级广告商
吉祥坊
华体会
查看: 93994|回复: 23

[讨论] AI预测湖人黄蜂

[复制链接]

3698

主题

7万

回帖

5459

金币

海燕硕士

积分
218703

万时之王老会员勤奋勋章交易勋章

发表于 2025-2-20 07:56 | 显示全部楼层 |阅读模式

马上注册,结交更多好友,享用更多功能,让你轻松玩转社区。

您需要 登录 才可以下载或查看,没有账号?立即注册

×
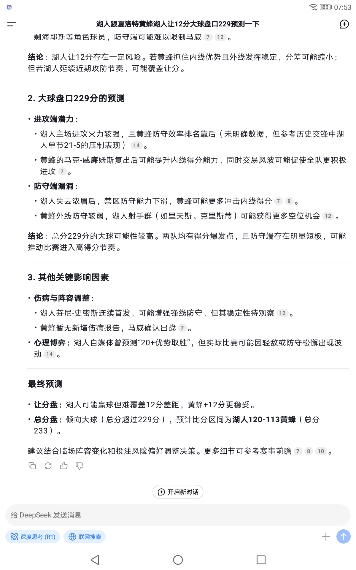
看看机器人预测的对不对1 J* `* v$ R/ U% R6 {2 O
, D6 D, ?# P  S
Screenshot_20250220-075337.jpg
# F$ G( n. q. N2 p
1 X5 N7 N: f6 M: |
回复

使用道具 举报

36

主题

1万

回帖

3789

金币

千足金牌会员

积分
50064

老会员美女勋章光影行者

发表于 2025-2-20 07:59 | 显示全部楼层
还真神奇的,咱最后看看是啥结果吧,我还不知道还可以这么玩的
回复 支持 反对

使用道具 举报

137

主题

1万

回帖

3279

金币

金牌会员

积分
30395

老会员交易勋章光影行者

发表于 2025-2-20 07:59 | 显示全部楼层
现在的ai真的是比较强大了,但是感觉这个也是不一定靠谱的啊。
回复 支持 反对

使用道具 举报

3411

主题

8万

回帖

9624

金币

海燕硕士

积分
236129

万时之王老会员精华勋章勤奋勋章交易勋章光影行者

发表于 2025-2-20 08:28 | 显示全部楼层
这样的预测呢,就只能是作为参考一下,好像也没有什么价值的呢
回复 支持 反对

使用道具 举报

3411

主题

8万

回帖

9624

金币

海燕硕士

积分
236129

万时之王老会员精华勋章勤奋勋章交易勋章光影行者

发表于 2025-2-20 08:28 | 显示全部楼层
云水谣 发表于 2025-2-20 07:596 `6 ?& V' i4 J
还真神奇的,咱最后看看是啥结果吧,我还不知道还可以这么玩的
7 `$ N# W! x, P  z8 U. Z6 B) E
看来这个ai的技术现在是应用的各个领域,这些领域也可以实现吗
回复 支持 反对

使用道具 举报

3411

主题

8万

回帖

9624

金币

海燕硕士

积分
236129

万时之王老会员精华勋章勤奋勋章交易勋章光影行者

发表于 2025-2-20 08:29 | 显示全部楼层
小雨点 发表于 2025-2-20 07:59& e2 z9 X8 E- ]* T2 _  R
现在的ai真的是比较强大了,但是感觉这个也是不一定靠谱的啊。

% E( H1 J1 Z, u- N这个真的是太强大了,如果说真的是比较靠谱的话,那么菠菜公司的这个盘口分析师就没用了
回复 支持 反对

使用道具 举报

1053

主题

2万

回帖

8569

金币

铂金用户

积分
74633

老会员交易勋章光影行者

发表于 2025-2-20 09:17 | 显示全部楼层
现在这ai是真的厉害了,也算是高科技了,我觉得比人考虑的全面
回复 支持 反对

使用道具 举报

1053

主题

2万

回帖

8569

金币

铂金用户

积分
74633

老会员交易勋章光影行者

发表于 2025-2-20 09:18 | 显示全部楼层
lantianyun 发表于 2025-2-20 08:282 R2 X2 y" a/ h/ V+ W
这样的预测呢,就只能是作为参考一下,好像也没有什么价值的呢
+ o" v0 ~9 m0 s( P% C3 }3 E
其实我觉得也还好吧,起码AI会把所有的因素都综合起来
回复 支持 反对

使用道具 举报

1

主题

4994

回帖

4198

金币

金牌会员

积分
23389

老会员

发表于 2025-2-20 15:02 | 显示全部楼层
跑去看了一下结果大分没有跑出来,湖人比赛都没有赢,成功率一半
回复 支持 反对

使用道具 举报

214

主题

1万

回帖

2190

金币

千足金牌会员

积分
44641

老会员

发表于 2025-2-20 15:43 | 显示全部楼层
楼主真是厉害的,一下子就算找到了下注的法宝,祝您好运气起
回复 支持 反对

使用道具 举报

480

主题

3万

回帖

4665

金币

铂金用户

积分
84327

老会员美女勋章勤奋勋章交易勋章

发表于 2025-2-20 20:34 | 显示全部楼层
你都用上深度ai预测了,这个软件很强大还看见有人用它预测福彩号码
回复 支持 反对

使用道具 举报

843

主题

2万

回帖

1万

金币

铂金用户

积分
88290

老会员精华勋章魅力达人

发表于 2025-2-20 21:58 来自手机 | 显示全部楼层
其实博彩公司也可以利用AI来设置盘口让玩家来猜的,然后根据投注量来平衡水位抽水就行了。
回复 支持 反对

使用道具 举报

843

主题

2万

回帖

1万

金币

铂金用户

积分
88290

老会员精华勋章魅力达人

发表于 2025-2-20 22:01 来自手机 | 显示全部楼层
初秋2323a 发表于 2025-2-20 20:34
" N- E2 p( K2 s- ]  ]5 \你都用上深度ai预测了,这个软件很强大还看见有人用它预测福彩号码

( W! |5 y3 Q9 R* _( T反正是病急乱投医,自己的水平不行只能是依靠AI这样的技术了。
回复 支持 反对

使用道具 举报

843

主题

2万

回帖

1万

金币

铂金用户

积分
88290

老会员精华勋章魅力达人

发表于 2025-2-20 22:03 来自手机 | 显示全部楼层
飞舞倾城 发表于 2025-2-20 09:17. o  J  g! ~/ i* W- `6 M8 N
现在这ai是真的厉害了,也算是高科技了,我觉得比人考虑的全面

& U; w9 w9 ~4 e2 S, t考虑的周到全面不代表稳赢,高科技的分析结果还是要靠人来选择判断。
回复 支持 反对

使用道具 举报

62

主题

4万

回帖

1475

金币

钻石用户

积分
124362

万时之王老会员勤奋勋章交易勋章光影行者

发表于 2025-2-21 06:55 | 显示全部楼层
这个也是厉害了,AI真的是大神的了,所以无敌的存在的吗?
回复 支持 反对

使用道具 举报

您需要登录后才可以回帖 登录 | 立即注册

本版积分规则

广告合作|福利汇|论坛简介|钱包教程|手机版|小黑屋|Archiver|海燕论坛

快速回复 返回顶部 返回列表